政府信息公开

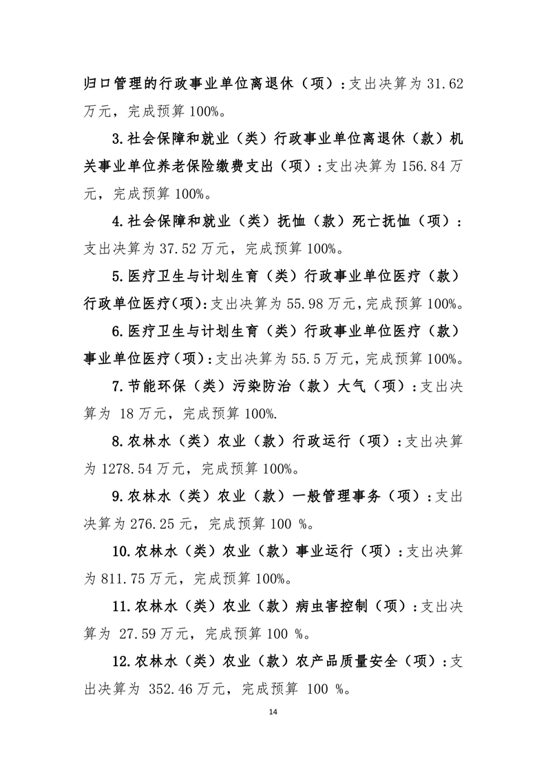
2019年市农业农村局决算公开

来源:遂宁市农业农村局 发布时间:2020-09-27 11:53 浏览次数: 字体: [ ] 收藏 打印




















































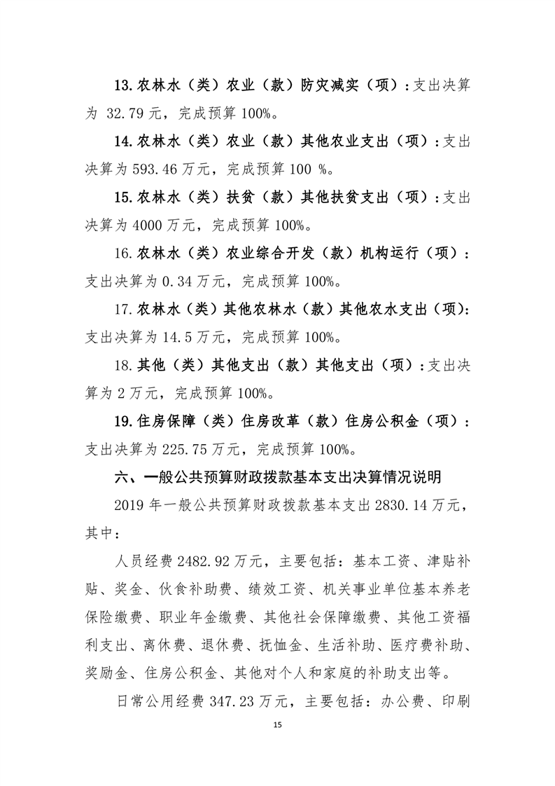
扫一扫在手机打开当前页