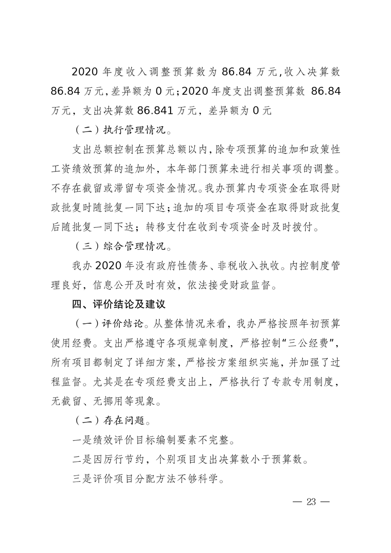
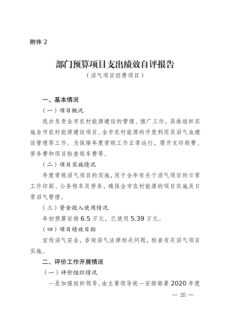
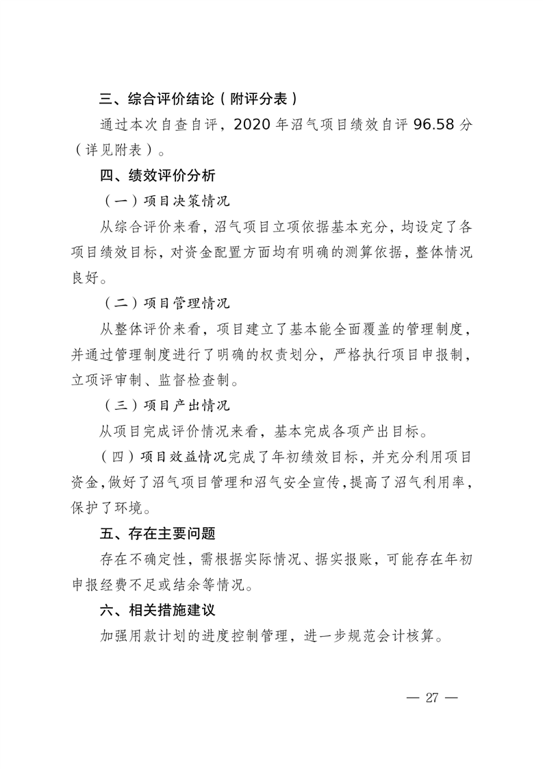
政府信息公开

2020年度 四川省遂宁市农村能源办公室部门决算

来源:遂宁市农业农村局 发布时间:2021-08-20 18:00 浏览次数: 字体: [ ] 收藏 打印
































扫一扫在手机打开当前页